欢迎光临天机传动官网,今天是:

磁粉制动器

  • 首 页
  • 产品中心
  • 磁粉制动器
  • 实力展示
  • 关于我们
  • 技术支持
  • 在线留言
  • 成功案例
  • 联系我们

    产品中心

    • 磁粉制动器
    • 磁粉离合器
    • 磁粉刹车器
    • 电磁离合器
    • 电磁制动器
    • 微型电磁离合器
    • 微型电磁制动器
    • 张力控制器
    • 电磁离合刹车器组合体
    • 金牌对边机伺服纠偏器
    • 气涨轴安全夹头
    • WP蜗轮蜗杆减速机
    • 离合刹车减速机
    • NMRV铝合金蜗轮蜗杆减速机
    • 无极变速机
    • 非标减速机电磁离合制动器组
    • 空压式离合器制动器

    联系我们

      联系人:陈小姐
      手 机:18027055835
      电 话:
      传 真:0769-85704468
      邮 箱:huang@dgtaiji.com.cn
      网 址:www.szlangan.com
      地 址:广东东莞市大朗镇松木山村利昌路13号

    您当前的位置:首页 > 产品中心 > 张力控制器

    上一篇:无

    下一篇:卷径型半自动张力控制器,演算型半自动张力控制器

    • 名称: 扭矩传感器,动态扭矩传感器,非接触扭矩传感器

    • 分类: 张力控制器

    •  
    • 分享到:

      详细介绍:

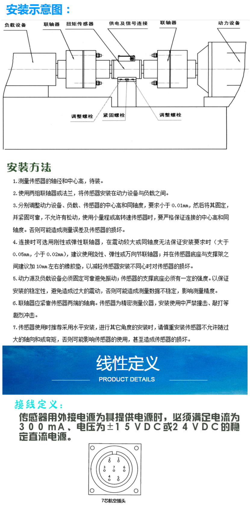
      天机传动生产销售的扭矩传感器又称动态扭矩传感器或非接触扭矩传感器,是采用应变片电测技术 ,在弹性轴上组成应变桥,向应变桥提供电源即可测得该弹性轴受扭的电信号。将该应变信号放大后,经过压/频转换,变成与扭应变成正比的频率信号。该传感器可以精确测量各种扭力、转速及机械功率。
      扭矩传感器,动态扭矩传感器,非接触扭矩传感器特点:
    1. 转矩转速动态测量、供电及信号非接触传递、输出信号数字化。
    2. 检测精度高、稳定性好、抗干扰性强。
    3.不需反复调零即可连续测量正反转扭矩。
    4.既可测量静止扭矩,也可测量动态扭矩。
    5.可脱离二次仪表独立使用,输出信号可供PLC、PC直接使用。 
    6.可根据客户要求非标定制。
      以下是扭矩传感器,动态扭矩传感器,非接触扭矩传感器规格参数

    上一篇:无

    下一篇:卷径型半自动张力控制器,演算型半自动张力控制器

      其它产品

    扭矩传感器,动态扭矩传感器,非接触扭矩传感器

    扭矩传感器,动态扭矩传感器,非接触扭矩传感器
    全自动张力控制器厂家_全自动张力控制器价格

    全自动张力控制器厂家_全自动张力控制器价格
    差动式LX系列张力传感器(检测器)

    差动式LX系列张力传感器(检测器)
    卷径型半自动张力控制器,演算型半自动张力控制器

    卷径型半自动张力控制器,演算型半自动张力控制器
    磁粉手动张力控制器,收卷放卷手动张力控制器

    磁粉手动张力控制器,收卷放卷手动张力控制器

    首 页 产品中心磁粉制动器实力展示关于我们技术支持在线留言成功案例联系我们
    主营产品:磁粉制动器  磁粉刹车器  磁粉离合器  张力控制器  电磁离合器  电磁制动器  电磁刹车器  
    电    话:唐小姐 18028287736    传真:0769-85704468   邮箱:huang@dgtaiji.com.cn
    地    址:广东东莞市大朗镇松木山村利昌路13号
    版权所有:版权所有:东莞市台机减速机有限公司   京ICP证000000号
    • 游小姐
    • 旺旺在线
    • 微信扫一扫,联系我们